中国铁路西安局集团有限公司根据企业发展需要拟招聘全日制普通高校大专(高职)学历毕业生现将具体事项公告如下↓↓↓
招聘计划
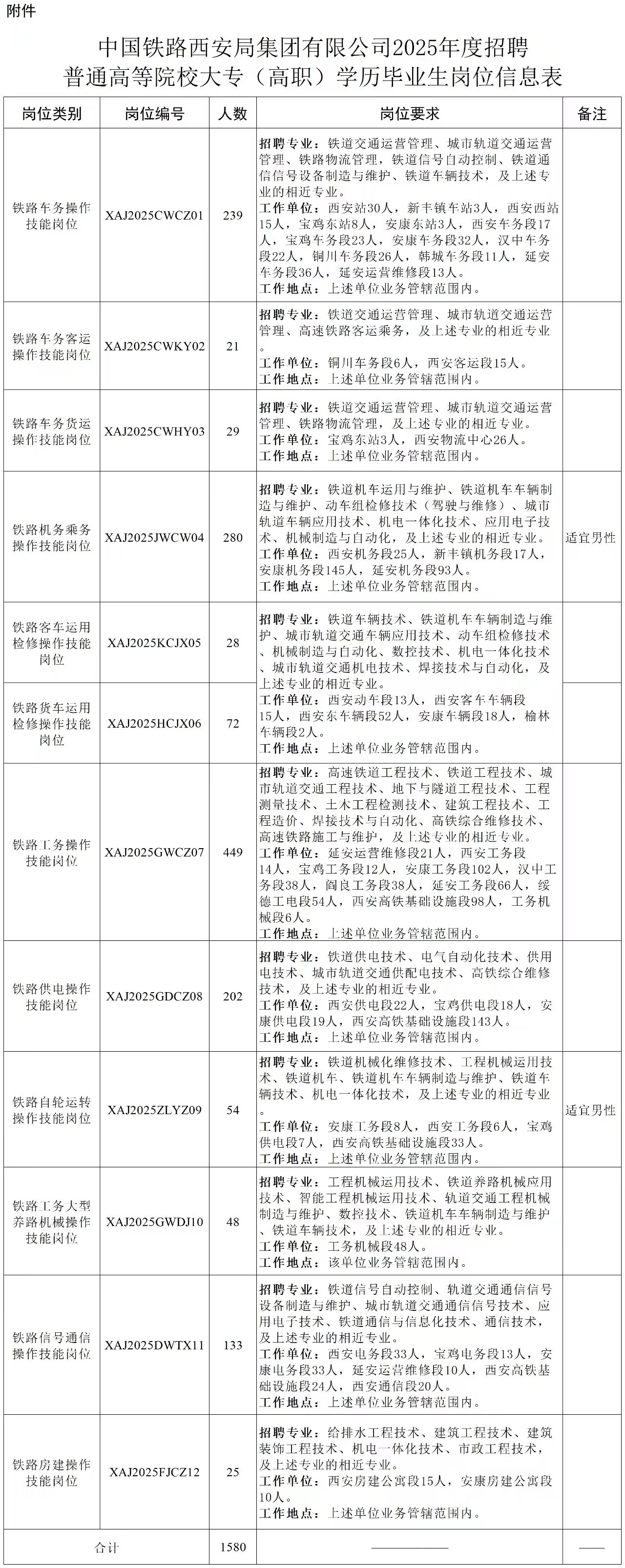
本次计划招聘1580人招聘岗位均为铁路运输生产一线操作技能岗位招聘岗位、专业、工作地点及人数等内容见下表↓↓↓
招聘条件
1.2025年毕业,列入国家招生计划的全日制普通高校大专(高职)毕业生;2024年毕业,符合国家政策要求的离校未就业大专(高职)毕业生,未与其他任何单位签订就业协议或劳动合同书。
2.遵纪守法,品行端正,热爱铁路事业,具有良好的敬业精神和团队协作意识。
3.符合招聘岗位要求的学历、专业等条件,在校期间所学专业为铁路专业方向或所学主要课程为铁路主专业课程。
4.身心健康,辨色力和听力符合《国家职业标准》等要求,具备正常履行岗位职责的身体条件以及符合铁路行业职业健康检查规范。
5.服从招聘单位对岗位的安排和调剂,能胜任铁路生产一线岗位,适应铁路偏远地区、山区、野外、倒班、夜班等工作环境。
招聘流程
招聘按网上报名、资格审查、现场复核、面试考核、公示录用等环节进行。网上报名:应聘人员应于2024年11月1日至2024年11月30日,登录“中国铁路人才招聘网”(https://rczp.china-railway.com.cn)进行网上报名。应聘人员实名注册后,按网上报名流程如实填写报名信息,根据本人所学专业、学历等实际情况,按照岗位要求与专业要求相一致的原则选择岗位报名。每人限报1个岗位。资格审查:中国铁路西安局集团有限公司对应聘人员报名信息资料进行审查,筛选符合招聘岗位要求的应聘人员进入下一环节。未进入面试环节的学生恕不通知。现场复核:对资格审查进入面试考核环节的人员,现场进行资格复审、资格确认。面试考核:接到面试通知的应聘人员须按指定的时间、地点参加面试,否则视为放弃应聘。面试时须携带以下材料:(1)本人签字的《毕业生应聘登记表》(中国铁路人才招聘网下载A4双面打印);(2)毕业生推荐表(须学校盖章);(3)成绩单(须学校盖章);(4)教育部学籍在线验证报告(教育部学信网验证下载);(5)身份证原件与复印件;(6)近六个月内的体检报告(二级甲等及以上医院常规项目体检,血压、辨色力、视力、听力、心电图、胸片、血常规、尿常规、肝功能、肾功能为必检项目,须有检查结论);(7)其他能够证明本人资历或能力的获奖证书、职业技能等级证书等材料。公示录用:拟录用人员在中国铁路人才招聘网进行公示,公示期满,无异议者办理签约手续。
其他事项
1.本次招聘仅接受应聘者本人在规定报名期内通过中国铁路人才招聘网进行网上报名,不接受上门、邮寄、电子邮件、传真、电话等其他报名方式。2.中国铁路西安局集团有限公司不向应聘毕业生收取任何费用,不委托第三方机构和个人招聘,不指定考试辅导用书,不举办也不委托任何机构或个人举办任何形式的辅导培训班,请提高警惕,谨防受骗。3.应聘者须在招聘期间留意中国铁路人才招聘网站内个人邮件、短信或学校就业部门通知,并保持所提供联系方式畅通,凡未按通知要求按时参加面试的,均视为放弃应聘。4.招聘过程中,凡未进入下一环节者,恕不通知。5.应聘人员应保证有关报名信息和所提交应聘材料、体检结果真实且符合本公告要求,凡弄虚作假或不符合要求的,取消应聘资格。对体检结果不符合招聘要求的,将不予录用。6.工作所在地生源优先。7.中国铁路西安局集团有限公司保留对本公告及相关事宜的最终解释权。咨询电话:029–82323171、83198627。咨询时间:报名期间工作日9:00~12:00、14:00~18:00。


